↓↓第1回はコチラ↓↓

↓↓前回の記事はコチラ↓↓

本ブログでは、3Dモデリングに関する予備知識0の完全ド素人の私(かえる)が、AI(ChatGPT)のみの完全独学でどこまでできるのかに挑戦しています。
もし、今後も長く続いていくようであれば、皆様のためになりそうな技術紹介系の記事を別途投稿するかもしれませんが、初めのうちは完全に私自身のための日記レベルの内容を淡々と投稿していくため、非常に読みにくいかもしれませんが、あくまで私個人的なものと思ってください。
導入
前回は、キューブを一直線に動かすアニメーションを作りました。
キーフレーム(動きの開始や終了を記録するポイント)を使うことで、簡単に動きを作れることが分かってきたと思います。
今回はそこから一歩進んで、動きに変化をつけていきます。
回転・拡大縮小・イージングを使って、より自然なアニメーションを作るのが目的です。
今回やること
・キューブを回転させる
・キューブの大きさを変える
・動きに緩急をつける(イージング)
実際にやってみる
回転アニメーションをつける
【画像①:Iキーを押したときのメニュー(回転を選択する位置が分かる)】
まずはキューブを回転させます。

1.フレームを「0」に合わせる

2. キューブを選択
3. Iキー → 回転(Rotation)を選択
次に終了位置を設定します。

4. フレームを「120」に移動

5. R → Z → 360 と入力(Z軸に1回転)

6. Iキーを押す
これで再生(スペースキー)すると、キューブが回転するようになります。
【用語解説:キーフレーム】
・一言で:動きの開始と終了を記録するポイント
・もう少し:最初と最後の状態を決めることで、その間の動きを自動で補間してくれる仕組み
拡大・縮小アニメーションをつける
次は大きさを変えます。

1.キューブを選択肢して、フレーム「0」でIキー
2.フレーム「120」に移動

3.S → 2 と入力(2倍にする)
4.Iキーを押す
再生すると、キューブが徐々に大きくなります。
スケール(オブジェクトの大きさを変える機能)は、アニメーションの変化をつける基本操作のひとつです。
回転と拡大を組み合わせると…
イージングで動きを自然にする
最後に、動きに緩急をつけます。
イージングとは、動きの速度に変化をつけることです。
最初ゆっくり → 途中速く → 最後ゆっくり、という自然な動きを作ることができます。
元の動き
フレーム「0」

フレーム「120」

この動きに緩急をつけていく。


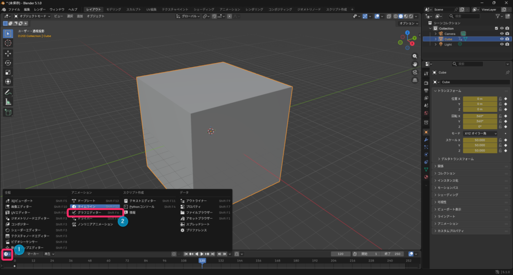
1.画面をグラフエディターに切り替える

2.Homeキーを押して、オートスケール(ちょうどいい表示になる)

スケールが0から120に進むにつれて、キューブの値がどう変化しているのかが分かる。
⇒この線は直接ドラッグすることで変化させることができる。(今回は回転を変化させてみる)

3.動かしたい線(回転のXとY)を選択する。

4.線(回転のXとY)をドラッグで変化させる。(Ctrlキー押しながらだと値を固定したまま形だけ変えられる)

⇒早めに大きく変化して、その後緩やかに、120のゴールに変化する感じ。
実際どう変わったのか見てみる。
定速
緩急あり
カーブが緩やかだとゆっくり動き、急になると速く動きます。
この調整で、かなり自然な動きになります。
【用語解説:イージング】
・一言で:動きに緩急をつけること
・もう少し:一定の速さではなく、加速や減速をつけて自然な動きにする仕組み
まとめ
今回やったことは以下の3つです。
・回転アニメーションの設定
・拡大・縮小のアニメーション
・イージングによる動きの調整
どれもキーフレームを使った応用で、
「最初と最後を決めるだけで動きが作れる」という基本は同じでした。
複数の動きを組み合わせることで、表現の幅が広がることも分かりました。
感想
キーフレームアニメーションの基礎中の基礎?を学んだ感じかなと。
やっぱり仕組みは単純で、このシンプルな仕組みを土台に、イージングという一歩踏み込んだ部分にも触れました。
グラフエディターなんかは見た目だけでもどこかプロっぽいような感じもありましたが、今のところはキューブ一つだけの動きなので、むしろグラフの操作や、グラフの見方なんかを学ぶにはわかりやすくてよかったなと思いました。
次回予告
次回はカメラを設定して視点を固定し、
実際に動画として書き出すところまで進めていきます。
アニメーションを「完成させる」工程に入っていきます。
今回出てきた用語
・キーフレーム
動きの開始と終了を記録するポイント
・イージング
動きに緩急をつける仕組み


コメント