↓↓第1回はコチラ↓↓

↓↓前回の記事はコチラ↓↓

導入
前回は、マテリアルを設定して色や質感を変えました。
カメラやライトも一通り触ったので、「見せる」部分はひとまず一周した状態です。
今回からは、いよいよモデリングに入っていきます。
今までは用意されているキューブを動かしていましたが、
ここからは「自分で形を作る」作業になります。
今回やること
・編集モード(エディットモード)に入る
・面・辺・頂点の違いを理解する
・押し出し(Extrude)で形を変える
・簡単な形を作る
実際にやっていく
編集モードに切り替える
まずは編集モードに入ります。

操作:Tabキー(編集 > プリファレンス > キーマップの中の[Tab]でバイメニューにチェック)

または👇
左上の「オブジェクトモード」→「編集モード」
【用語解説:編集モード(エディットモード)】
・一言で:形を直接編集するモード
・もう少し:頂点・辺・面を操作して、オブジェクトの形を変えるモード
頂点・辺・面の違い

編集モードに入ったら、次に大事なのが選択モードです。
Blenderでは、同じキューブでも
「点を選ぶのか」「線を選ぶのか」「面を選ぶのか」で操作結果が変わります。
選べるのは次の3つです。
・頂点選択
・辺選択
・面選択
画面上部に並んでいる3つのアイコンで切り替えできます。

左から順番に、
・点のアイコン → 頂点選択
・線のアイコン → 辺選択
・四角のアイコン → 面選択
となっています。
今回は分かりやすくするために、面選択を使います。
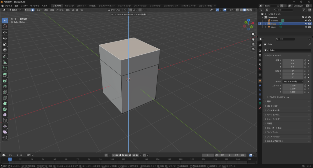
押し出し(押し出し)で形を作る

上の面を選択します。

操作:
Eキー → マウスで動かす
👉 上に引っ張ると伸びる

これで👇
キューブから「別の形」に変わる
【用語解説:押し出し】
・一言で:面を引っ張って形を作る
・もう少し:選択した面や辺をコピーしながら移動して、立体を伸ばす操作
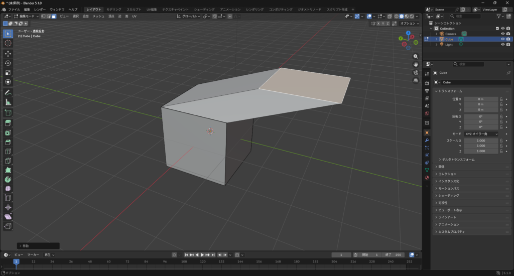
横にも押し出してみる

操作:
E → X(またはY)
👉 X軸もしくはY軸方向に伸ばせる
【画像⑨:複数回押し出し(段差ができた形)】
何回か繰り返すと👇
👉 段差のある形になる
形を少し整える

操作:
Gキー → 微調整
👉 少し動かすだけで形が整う
なにコレ…
まとめ
今回は以下を行いました。
・エディットモードの基本
・頂点・辺・面の違い
・押し出しで形を作る
これまで「動かすだけ」だったのが、
「形を作る」段階に進みました。
感想
すごく単純な操作ですが、いよいよ何かを自分で作り始めてるんだ!という感じが出てきました。
とはいえ、じゃあ、想像した形を自由自在に作れるかというと、まぁ今のところは全く想像がつきませんが、ここからいろいろなテクニックを覚えて、自由自在にモデリングできるスキルは身につくはず…
次回予告
次回は、ループカットという手法を使って、
さらに細かく形を作れるようにしていきます。
より自由にモデリングできるようになります。
今回出てきた用語
・エディットモード
形を直接編集するモード
・押し出し
面を引っ張って形を作る操作

コメント