1-1 はじめに
みなさまはじめまして。
本ブログでは、3Dモデリングに関する予備知識0の完全ド素人の私(かえる)が、AI、ChatGPT(以下「チャッピー」とする)のみの完全独学でどこまでできるのかに挑戦します。
もし、今後も長く続いていくようであれば、皆様のためになりそうな技術紹介系の記事を別途投稿するかもしれませんが、初めのうちは完全に私自身のための日記レベルの内容を淡々と投稿していくため、非常に読みにくいかもしれませんが、あくまで私個人的なものと思ってください。
まず本格的に始めていく前に、PCチェック!
ということで今のPCはコチラ↓
◆HP OmniDesk (インテル)エンハンスドモデル
プロセッサ Intel(R) Core(TM) i7-14700 (2.10 GHz)
実装 RAM 32.0 GB (31.7 GB 使用可能)
グラフィックス カード Intel(R) UHD Graphics 770 (128 MB)

CPUは申し分ないでしょうが、問題はGPU。
Intel内蔵グラフィックスしかありません。
…といってもこのPCはもともと持っていたもので、3Dモデリング云々なんて考えて買ったものではなく、仕事で主にofficeを使うのが目的でしたから。
「3Dモデリング」なんていうと、さぞ立派なGPUが必須かと思っていましたが、チャッピーに聞くと、主に使用する”Blender”というソフトの基本操作を学ぶ段階ならこのPCでも十分可能だそう。
いかんせんど素人なもんですから、基礎段階でも相当な時間がかかるはず。今のPCが既に劣化激しいオールドマシンならともかく、まだまだバリバリ動くし、用途によっては一線級のパフォーマンスを発揮してくれるのに、この段階での買い替えはむしろリスクか?と思い、とりあえずコレでスタートしてみます。(もし、このPCが「もう無理💦」っていうレベルまで到達したらその時は喜んで買い替えるよ!)
1-2 Blenderをインストール
さっきもチラッと出てきた”blender”という言葉。
チャッピーから聞くまでこのソフトの存在を全く知らなかったんですが、無料(課金とかあるのかもだけど?)で使える、超有名なソフトだそう。
ということでまずは検索。

一番上に表示されたAI機能でちょっと特徴を覗いてみよう。
Blenderは無料で使えるオープンソースの統合型3DCGソフトで、モデリングからアニメーション、レンダリングまで幅広く対応可能です。
Blenderは、3Dコンピュータグラフィックスやアニメーション制作に特化したオープンソースの統合型ソフトウェアで、誰でも無料で利用できます。有料ソフトに匹敵する高機能を備え、初心者からプロフェッショナルまで幅広く使用されている点が大きな特徴です。
主な特徴
無料で利用可能:Blenderは完全に無料で、全ての機能を制限なく使用できます。
オープンソース:ユーザーや企業が独自のアドオンや機能を開発・公開でき、カスタマイズ性が高いです。
統合型ソフト:モデリング、質感付け、アニメーション、レンダリング、動画編集、ゲームエンジンなど、1つのソフトで制作から仕上げまで対応可能です。
商用利用可能:個人の趣味だけでなく、商業用プロジェクトにも使用でき、制作物の著作権は作成者に帰属します。
対応OSが豊富:Windows、macOS、Linuxに対応しており、日本語化も可能です。
学習環境が充実:公式チュートリアルやコミュニティが活発で、初心者でも学びやすい環境が整っています。
拡張性:Pythonを使ったスクリプトやアドオンで機能を拡張でき、制作効率を向上させることが可能です。
他ソフトとの比較
BlenderはMayaや3ds Maxと同様に統合型3DCGソフトですが、無料であることが最大の違いです。Mayaは商用ソフトでライセンス料が必要で、プロの現場での使用が多い一方、Blenderは趣味や学習、商用プロジェクトまで幅広く利用できます。
活用例
Blenderはゲーム制作、建築ビジュアライゼーション、YouTube動画制作、映画やアニメーション制作など、多岐にわたる分野で活用されています。豊富な機能を組み合わせることで、初心者からプロフェッショナルまで幅広いニーズに対応可能です。
これを読むとチャッピーがほぼ一択でこのblenderを紹介してきたのがなんとなくわかる気がします。とりあえず怪しい感じのものではないことが分かったので、あれこれ考えずインストールしてみよう。

英語のホームページだけど、迷うことなくダウンロードできそう。

え?金いるの?って思いましたが、画面右上でダウンロード中の表示が出ました。
よくみると、” donation ”(寄付)と書いてあるので、多分これはいわゆる「応援してね!」的なやつだろう。もしプロとして3Dモデリングでお金を稼げるようになったら、寄付してやろう…(何様)

インストーラーがDLできたので、これを開いてインストール開始。
特に何事もなくポチポチ「Next」ボタンを押すだけ。
1-3 初めてのblender

どーん!!!!
おお!来ました!
なんていうか「これだよこれ!」って感じのいかにもプロフェッショナルな雰囲気。

ホイール操作で視点を変えたりできることが判明。
へぇ…なんかわからんがすごいなぁ。
とはいえ、いきなりだともう何が何だかわからないので、一旦この画面をチャッピーにて、ざっと解説してもらいます。
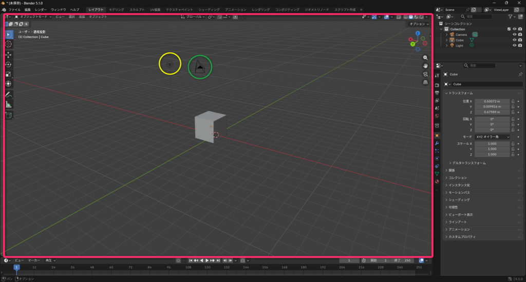
メイン画面

画面中央のところ。
ここがいわゆるメイン画面。
モデルを置いたり動かしたり、作業するところ。
ちなみに黄色の丸が「ライト」(たぶん光源のこと?)で、緑の丸が、カメラ(たぶん作品としての視点?ってことかな)らしい。
チャッピー曰くここが「世界」らしい。
設定

画面右下のところ。
選択したものの詳細を表示、設定するところ。
現状この世界の唯一の物体である四角の箱を選択しているので、ここにはその箱の大きさとか位置とか向きとかそういうのをここでいじれるんだろう。
なんかよくみたら左横にタブみたいなのがたくさん並んでいるが、一旦後回し。
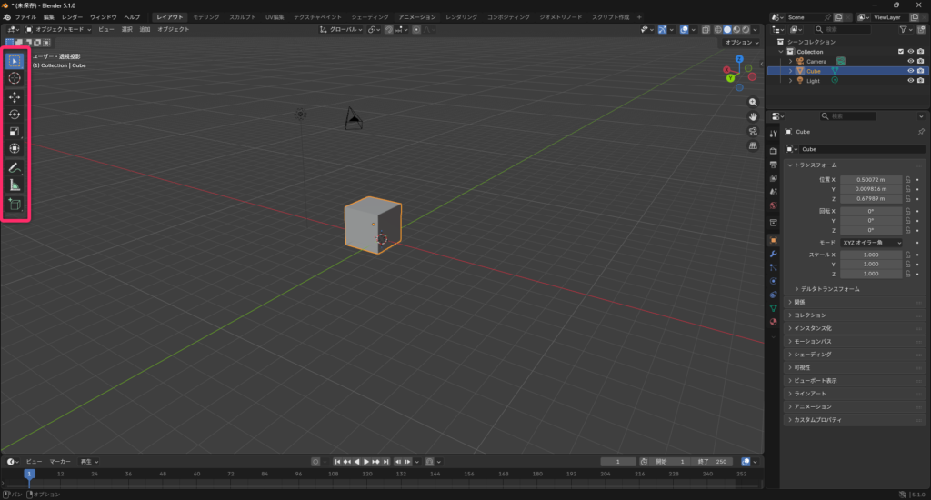
ツール

画面左端のところ。
いわゆる操作ツール。
◆よく使うのだけ↓
四角 → サイズ変更
矢印 → 移動
回転マーク → 回す
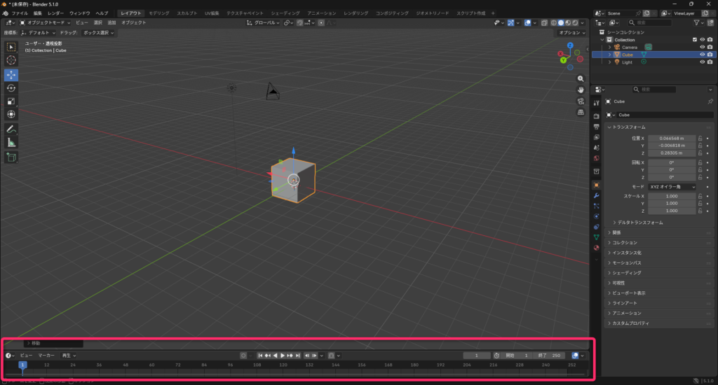
タイムライン

画面下のところ。
アニメーション用で、フレームや再生したりするらしい。
当分触ることはない部分なので、あまり気にしないでいこう。
1-4 実際に操作してみる
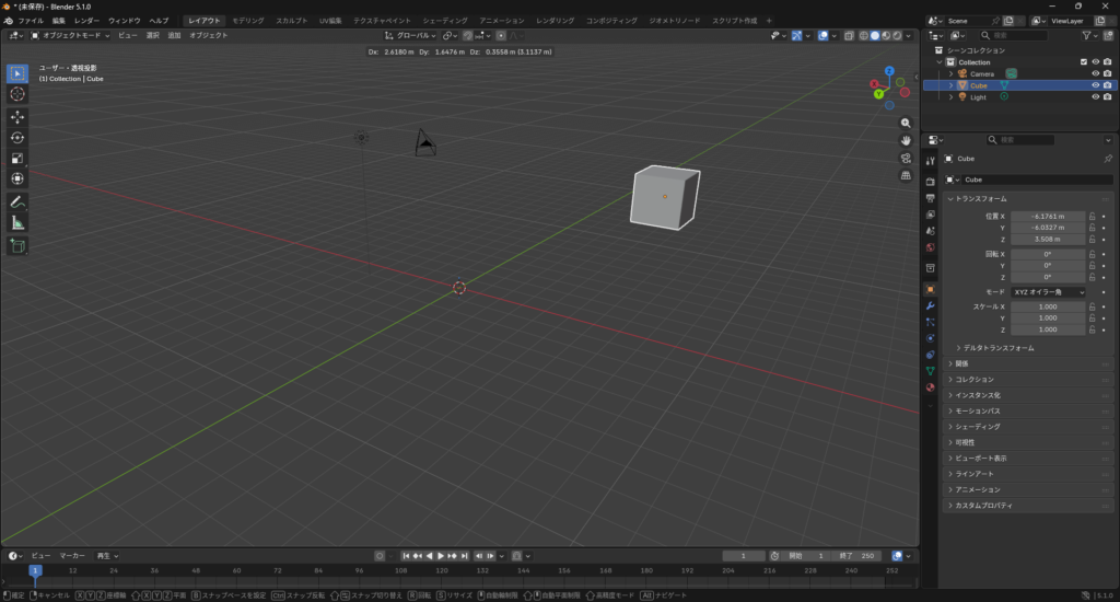
超重要な基本操作をチャッピーが教えてくれたので実践してみる。
最初にやるべきこと(超重要)
● Cube選択

👉クリック
● Gキー押す

👉移動できる
● Rキー

👉回転
● Sキー

👉拡大縮小
視点操作
● マウスホイール

👉ズーム
● ホイール押し込み+動かす

👉視点回転
今回のまとめ(感想)
全ての第一歩となるだろう今回は、blenderという初めて知ったソフトを導入して、軽く触るところまでしたわけだが…なんというかこれは相当大変かもしれない!
3Dモデリングはもちろん、イラスト、アニメーションの類の経験も0、しいて言うなら、学生時代にCADソフトをほんの少し触ったことがあるので、それがまだ近いのかもしれないが、それとて「そんなことしてたなぁ~」くらいのレベルだし、マジで完全な未経験。
…んーーーーまぁでもなんとかなるでしょ!
こういうのって継続が大事だし、こんなペースでも仮に1年続けてたら、何かしらの成長はしているはず…?
むしろこんなあり得ない素人がどうなるのか、温かく見守ってくださいな。
コメント